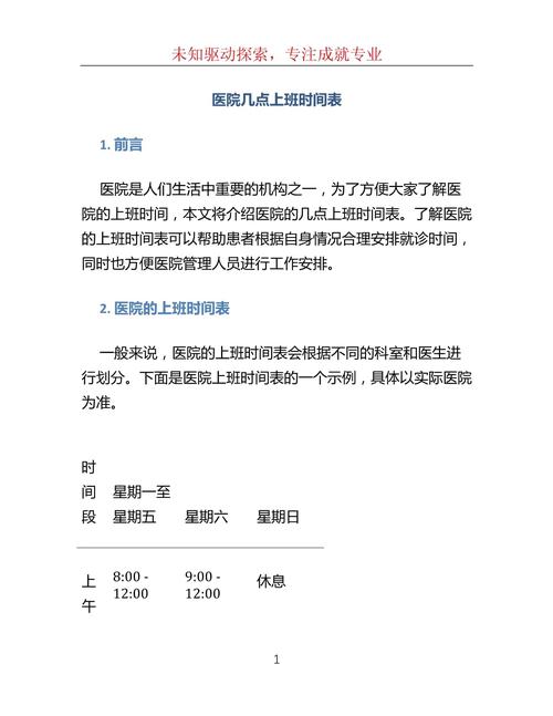
员村社区医院的门诊时间通常是 周一至周五的上午8:00至12:00,下午14:00至17:00。

(图片来源网络,侵删)
重要提示:
- 周六、周日和法定节假日通常不开放门诊,或者只有急诊服务。
- 疫苗接种时间(如儿童疫苗、新冠疫苗)通常有专门的安排,可能与门诊时间不同,一般只在上午进行。
- 具体时间可能会有调整,例如节假日安排或特殊情况,强烈建议您在前往之前进行电话确认。
详细信息及查询方式
为了确保您获得最准确、最新的信息,建议您通过以下任一方式进行核实:
电话咨询 (最推荐)
这是最直接、最准确的方式,您可以拨打医院的咨询电话,询问您需要的具体科室或服务的时间。
- 咨询电话: 020-8555 6012 (此号码为公开的常用号码,请以最新信息为准)
- 咨询要点:
- 您想看的科室是否在正常上班时间?
- 周末或节假日是否开诊?
- 接种疫苗的具体时间是什么?
- 是否需要提前预约?
官方微信公众号查询
许多医院都通过微信公众号发布最新的通知、排班和停诊信息,关注他们的公众号非常方便。

(图片来源网络,侵删)
- 搜索公众号: 在微信搜索栏输入“员村社区医院”或“广州市天河区员村街社区卫生服务中心”。
- 查看菜单栏: 关注后,进入公众号,通常在“服务”、“挂号”或“医院动态”等菜单栏可以找到工作时间、科室介绍和预约入口。
实地查询
如果您就在附近,可以直接前往医院查看门口张贴的门诊时间表或公告。
不同科室/服务的时间安排参考
除了常规门诊,不同服务的时间可能会有所差异,以下是一些常见情况的参考:
| 服务类型 | 通常时间安排 | 备注 |
|---|---|---|
| 全科/内科门诊 | 周一至周五 8:00-12:00, 14:00-17:00 | 社区医院的核心服务,时间相对固定。 |
| 预防接种 | 周一至周五 上午 (8:30-11:30) | 通常只在上午开放,且可能需要提前在公众号上预约。 |
| 慢病管理 | 周一至周五 上午或下午 | 如高血压、糖尿病的定期随访,需提前预约。 |
| 中医药服务 | 周一至周五 8:00-12:00, 14:00-17:00 | 部分医院可能有独立的中医门诊时间。 |
| 检验/放射科 | 周一至周五 8:00-12:00, 14:00-17:00 | 通常与门诊时间同步,抽血等最好在上午完成。 |
| 急诊服务 | 24小时 | 这是社区医院在节假日和夜间的重要保障,但急诊处理能力相对综合医院有限,请酌情选择。 |
为了确保您的行程顺利,出发前花一分钟打个电话或查看一下公众号是非常有必要的,这可以避免您白跑一趟。
祝您身体健康!

(图片来源网络,侵删)
